
新疆依托得天独厚的棉花资源与“一带一路” 核心区区位优势,已构建全产业链发展模式,成为全国纺织产业转移的重要承接地。当前,棉花和纺织服装产业链总产值超2200亿元,累计吸纳就业达100余万人,规模以上纺织服装企业棉纱、粘胶纤维、棉布产量分别居全国第二、第四、第五,新疆纺织服装全产业链发展迈上新台阶。
为了进一步巩固和提升新疆纺织服装产业的优势地位,积极推动技术创新与产业升级,持续优化产业布局,延链补链强链,打造更具竞争力的产业集群。在工业和信息化部、新疆维吾尔自治区人民政府、中国纺织工业联合会指导下,2025中国产业转移发展对接活动(新疆)暨2025纺织服装“优供给·促升级”·新疆纺织服装产业延链强链补链对接活动将在新疆巴音郭楞蒙古自治州库尔勒市召开,诚邀疆内外纺织行业同仁汇聚巴州。
本次对接活动主题为“聚链成势、质创未来”,旨在通过产业对接、技术交流、项目合作等多种形式,促进纤维、纺纱、织造、印染及家纺、服装、产业用等产业链上下游企业间的深度合作,实现资源共享、优势互补。活动将设置主活动、分活动、项目签约、实地考察等多个环节,直观感受新疆纺织服装产业的发展成果与潜力。
现将具体事宜通知如下:
一
活动内容
1,纺织行业面临的新形势及“十五五”发展思路
2,纤维新材料的创新发展及纺纱新技术的应用
3,新疆纺织服装产业全产业链发展成果介绍
4,解读新疆纺织产业新发展方向、新机遇与新政策
5,绿色化、功能化、高端化,新疆混纺纱产业升级
6,家纺龙头企业与新疆棉花的协同进化路径
二
组织机构
指导单位:
新疆维吾尔自治区人民政府
中国纺织工业联合会
主办单位:
新疆维吾尔自治区工业和信息化厅
新疆生产建设兵团工业和信息化局
承办单位:
巴音郭楞蒙古自治州人民政府
《中国纺织》杂志社
协办单位:
中国家用纺织品行业协会
中国棉纺织行业协会
中国化学纤维工业协会
支持单位:
新疆维吾尔自治区纺织服装行业协会
巴音郭楞蒙古自治州工业和信息化局
三
参会人员
工业和信息化部领导、中国纺织工业联合会及相关职能部门、相关专业协会领导;新疆维吾尔自治区人民政府领导及相关主管部门领导;疆内外纺纱、织造企业、化纤企业、印染企业、家纺企业、服装企业、产业用纺织品企业代表、纺机装备企业代表;疆内外产业集群、园区、纺织院校、科研院所代表参会。
四
会议时间、地点
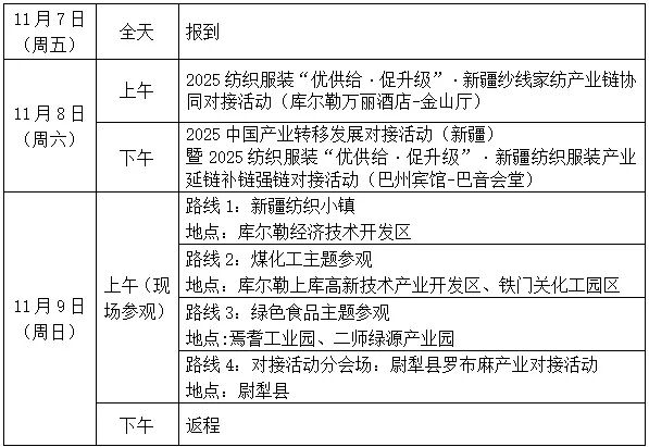
1,时间:2025年11月7日—9日
2,地点:
主活动会场:
新疆巴音郭楞蒙古自治州巴音郭楞宾馆(巴州宾馆)
地址:新疆巴音郭楞蒙古自治州库尔勒市人民东路10号
分活动会场:
新疆华美胜地库尔勒万丽酒店
地址:新疆巴音郭楞蒙古自治州库尔勒市希望辖区滨湖大道228号
五
活动安排

六
有关事项
1、报名方式:请参会代表于11月4日前将会议回执(见附件2)发送至报名邮箱(3269771293@qq.com),或识别扫描以下二维码通过小程序报名,以便会务安排。

2、活动报到及其他:
(1)报道说明:参会代表于报到当日11月7日(周五)到新疆华美胜地库尔勒万怡酒店一层报到。地址:新疆维吾尔自治区巴音郭楞蒙古自治州库尔勒市鸿雁路(万丽酒店与万怡酒店在一起,住宿在万怡酒店)。
(2)接送说明:会务组将在“库尔勒梨城机场”安排准点发车的大巴,请需要接送者务必在回执或小程序中写清具体航班信息,以便会务组安排接机。
(3)收费说明:本次活动不收取会务费;交通费、住宿费自理。会议指定用房价格参考:标准大床房和标准双床房同价,340 元/间/天(含早餐)
(4)参观说明:本次参观活动会务组共组织四条路线,考虑到各参观点距离较远,每个代表只能选择一条路线,请在报名时进行路线选择。为方便参会代表出行,会务组统一安排交通工具。详细参观乘车安排详见现场派发的活动手册。(参观地点介绍见附件1)
(5)报名联系人:
易芳 18514234084(同微信)
陈桂平 13811016680(同微信)
附件一:参观地点介绍
1,库尔勒纺织小镇
国家级库尔勒经济技术开发区是新疆三大纺织服装产业基地之一,已形成从“纤维—纺纱—织造—印染—服装—家纺”的全产业链体系,园区依托“库尔勒纺织小镇”规划,构建“一城七园”功能布局,涵盖绿色纤维、纺纱、织造、印染、家纺、服装、产业用纺织品等七大专业园区,推动产业链协同与空间集聚。
2,上库高新技术产业开发区
上库高新技术产业开发区是自治区级工业园区,是巴州践行化工与纺织耦合发展战略的核心集聚区。主要参观上库高新区规划科技馆、观摩生产PTA、乙二醇、聚酯纤维等重点企业,了解“炼化纺一体化”发展思路以及战略布局,为企业开拓西部市场提供支点。
3,铁门关化工园区
铁门关化工园区以现代煤化工、石油天然气精深加工、精细化工、肥料制造、氟化工、资源回收利用等板块为主导产业。围绕新冀能源企业链式引进了天山胡杨等20余家复合肥生产企业,初步具备年产600万吨的产能。化工新材料产业以新冀能源煤化工循环经济项目及曙光绿华BDO联产12万吨PBAT等为代表的化工新材料基地正逐步形成。
4,焉耆工业园
焉耆工业园区包含两个片区,分别为农副产品加工产业园和酿酒葡萄产业园,是自治区级农业产业化园区、自治区新型工业化示范基地。重点观摩焉耆盆地优势农副产品精深加工,推介番茄、辣椒、葡萄酒等特色产品,展现焉耆绿色食品的品质优势与产业潜力。
5,绿源产业园
绿源产业园规划面积5.47平方公里,以特色农副产品精深加工、中药材提取为主导产业。园区目前已形成以冠农番茄、天番、天椒红冠、鼎萃生物等企业为代表的特色农副产品精深加工产业,在以番茄、辣椒加工为主的农副产品精深加工链基础上,引进了天牧2万吨/年饲料添加剂及20万吨/年微生物发酵饲料项目及红星山海200吨/天辣椒深加工等项目,进一步延伸了农副产品精深加工产业链。
6,尉犁县
对接活动分会场-尉犁县罗布麻产业对接活动尉犁县又名“罗布淖尔”,地处新疆中部,石油、蛭石、天然气等矿产蕴藏丰富,是全国最大的罗布麻主产区。对接活动将在尉犁县召开“尉犁·棉麻分会场对接活动”,集中呈现近年来尉犁县罗布麻产业阶段性发展成果,吸引社会资本投入罗布麻相关产业,实现生态保护与经济发展协同推进。


